Our solutions in tax, compliance, and business consulting to help you achieve financial clarity, streamline operations

Address

Our Product

TCO

Total Cost of Ownership Framework

Turning Reliability Data into Financial Intelligence

Reliability is an investment, not a cost. TCO connects the technical outputs of our RAM analysis directly to your financial bottom line, calculating the Net Present Value (NPV) and tax implications of every design decision.

From Engineering Excellence to Financial Confidence

Most financial models are built on guesses. Ours are built on engineering simulations. TCO bridges the gap between technical reliability and financial decision-making.

  • Engineering-Driven: Financial models based on RAM simulation results
  • NPV Analysis: Complete lifecycle cost evaluation with tax implications
  • Design Justification: Quantify the financial impact of reliability improvements
  • CFO-Ready: Results formatted for executive decision-making
The Connection

From Reliability to ROI

TCO creates a direct bridge between technical performance and financial outcomes

MBRAM

Technical Output

System Availability
Production Losses
Maintenance Hours
Spare Parts Usage
Downtime Events
Integration

Direct Data Feed

TCO

Financial Output

Total CAPEX
Annual OPEX
NPV Analysis
Tax Implications
Investment ROI
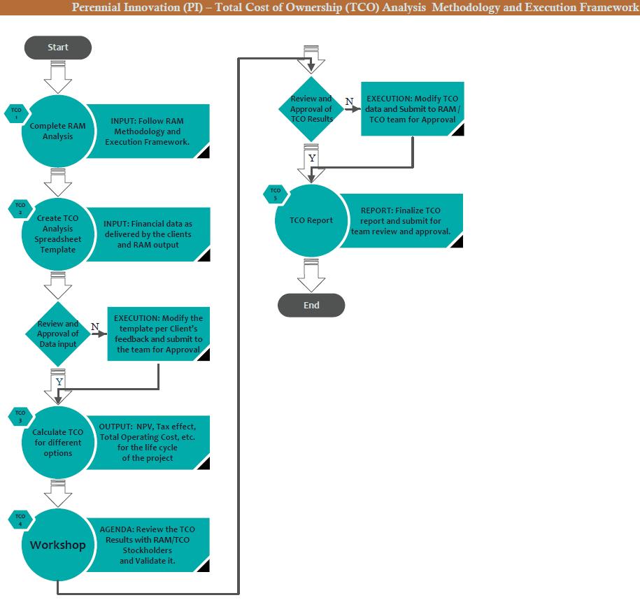
Our Methodology

The Financial Framework

A streamlined, iterative process that transforms engineering reliability data into CFO-ready financial intelligence

TCO Methodology Diagram
01

RAM Integration

Financial models built on engineering data, not guesses

Input from MBRAM

We take validated RAM outputs:

System availability & uptime metrics
Downtime frequency and duration
Spare parts consumption rates
Maintenance labor requirements
Equipment criticality rankings
The Advantage

Every dollar in our TCO model is tied to real engineering data:

Actual failure modes (not vendor claims)
Quantified production losses
Validated maintenance tasks
Risk-based spare parts needs
Engineering-Validated Financial Model
02

TCO Template Creation

Custom financial model tailored to your organization

What We Build

Custom TCO Analysis Spreadsheet combining RAM outputs + your financial data

CAPEX
Equipment & installation
Redundancy investments
Infrastructure requirements
OPEX
Energy & labor costs
Spare parts & consumables
Maintenance services
Tax & NPV
Depreciation schedules
Tax effects & allowances
Discount rate application
Design Option Comparison

We calculate TCO for multiple design alternatives:

Option A: Low CAPEX, High Maintenance
vs.
Option B: High CAPEX, Low Maintenance
We Calculate: NPV, IRR, Payback Period, Risk-Adjusted ROI
03

Iterative Refinement & Approval

Collaborative evaluation cycles until stakeholder sign-off

The Iterative Process

This is where the TCO methodology differs from traditional financial analysis. We don't deliver a spreadsheet and walk away—we refine it with you.

1
Present Initial Results

Share TCO analysis with stakeholders

2
Gather Feedback

CFO, Finance, Engineering review assumptions

3
Modify Template

Adjust model based on client feedback

4
Re-Submit for Approval

Cycle repeats until stakeholder sign-off

Key Stakeholders
CFO / Financial Controller
Project Finance Team
Engineering Leadership
Operations Management
Investment Committee
Final Deliverables

CFO-ready documentation:

Executive Summary
TCO Analysis Spreadsheet
NPV & IRR Calculations
Sensitivity Analysis
Design Recommendations
Investment Justification
Approved & Ready for Decision-Making

Why TCO Delivers Superior Financial Intelligence

Traditional TCO models use generic assumptions. TCO uses engineering-validated reliability data to drive every financial calculation.

Engineering-Financial Integration

Direct data flow from RAM simulation to financial model—no manual assumptions or guesswork.

Tax-Aware NPV Analysis

Complete lifecycle cost evaluation including depreciation, tax effects, and discount rate application.

Stakeholder Validation

Workshop-driven approach ensures finance, engineering, and operations teams are aligned on assumptions.

When to Use TCO

Design Phase Decisions

Justify reliability investments by quantifying the financial impact of redundancy, equipment quality, and maintenance strategy choices.

Investment Approvals

Provide CFOs and investment committees with bankable financial analysis tied to engineering validation, not generic assumptions.

Vendor Bid Evaluation

Compare competing vendor proposals on a lifecycle cost basis, revealing hidden OPEX costs behind low CAPEX bids.

Operational Improvements

Evaluate the ROI of reliability upgrades, maintenance strategy changes, or equipment replacements in existing facilities.