Our solutions in tax, compliance, and business consulting to help you achieve financial clarity, streamline operations

Address

Reliability, Availability, and Maintainability (RAM) Analysis

Expert Engineering Solutions by Perennial Innovation Limited

RAM analysis is a comprehensive engineering methodology that quantifies system performance and predicts operational capability throughout an asset's lifecycle. This systematic approach evaluates how reliably equipment operates, how available it is for production, and how efficiently it can be maintained.

RAM analysis transforms design assumptions into quantifiable metrics, enabling data-driven decisions that optimize capital expenditure, reduce operational risk, and maximize asset performance across oil & gas, mining, power generation, and industrial sectors.

Digital Risk Twin Framework

The Digital Risk Twin (DRT) Lifecycle

A unified framework delivering risk-aware design and readiness tracking across the full project lifecycle

The Digital Risk Twin (DRT) transforms Operational Readiness (OR) by integrating design, risk, and operational data into a single digital model. This enables real-time, risk-based decision-making from concept through operations, ensuring that readiness, reliability, and performance targets are met across the full project lifecycle.

1
Concept
2
Feasibility
3
FEED
4
Detailed Design
5
Construction
6
Commissioning
7
Operations
Stage 1: Concept & Pre-Feasibility

Stage 1: Concept & Pre-Feasibility Phase

What Happens

The Board establishes the business case and defines investment criteria. High-level technical and economic viability is assessed.

Key Activities:
Business case development
Investment criteria definition
High-level viability assessment
Preliminary project scope definition

The Perennial Advantage (DRT Value)

Single Source of Truth

We serve as the single source of truth for OR KPIs and risks, ensuring early visibility.

Realistic Projections

We replace theoretical output with probabilistic uptime to calculate realistic production and financial performance.

Early RAM Modeling

We create a simplified RAM with assumed uptime values (e.g., 85% vs 90%) to demonstrate financial viability early.

Stage 2: Feasibility

Stage 2: Feasibility Phase

What Happens

Class 3 cost estimates are developed, and vendors provide preliminary quotes. Engineers refine process flows.

Key Activities:
Develop Class 3 cost estimates
Vendor preliminary quotes for major equipment
Process flow refinement
Draft operational org chart
Develop skeleton SOPs
Conduct HAZOP/HAZID

The Perennial Advantage (DRT Value)

Resilient Selection

The DRT selects the most resilient technical solution, not just the cheapest one.

Workforce Alignment

We align workforce strategies to sustain uptime targets by modeling manpower availability.

Quantified Risk

We turn qualitative risks (HAZOP/HAZID) into quantitative performance impacts.

Feasibility OR Gate Output

Preferred technical concept confirmed with risk-adjusted reliability and cost basis for investment approval.

Stage 3: FEED

Stage 3: Front-End Engineering Design (FEED) Phase

What Happens

Production rates and product specs are documented. High-risk systems (pressure vessels, piping) are identified.

Key Activities:
Document production rate, product specs, utility needs
Prepare execution plan
Identify high-risk systems
Develop preliminary Corrosion Management Program (CMP)
Develop asset hierarchy aligned with ISO 14224
Configure CMMS with failure codes and PM tasks

The Perennial Advantage (DRT Value)

Design Confirmation

The DRT confirms that the design matches RAM and financial expectations.

Integrity Management

We integrate integrity management early to reduce lifecycle risk and maintenance cost.

Data Continuity

We ensure data continuity between design, commissioning, and operations by integrating FMEA data to optimize system reliability.

FEED OR Gate Output

Design verified against RAM, RBI, and CMP targets, establishing readiness baseline for detailed engineering.

Stage 4: Detailed Design & Procurement

Stage 4: Detailed Design & Procurement Phase

What Happens

Detailed drawings are completed, and procurement issues Purchase Orders. Critical spares are identified.

Key Activities:
Complete detailed engineering drawings
Finalize vendor specs and issue POs
Translate OEM manuals into site-specific SOPs
Load asset data, PM tasks, and spares into CMMS
Conduct full HAZOP
Identify and procure critical spares

The Perennial Advantage (DRT Value)

Risk-Based Procurement

Procurement decisions reflect real lifecycle risk, not just upfront cost.

CMMS Validation

We develop the CMMS by validating SOPs and optimizing PM tasks that mirror live data.

Spares Prioritization

We ensure critical spares availability at startup, prioritizing procurement based on risk impact.

Detailed Design OR Gate Output

Design integrity, maintainability, and spare-part readiness confirmed with residual risk quantified before construction.

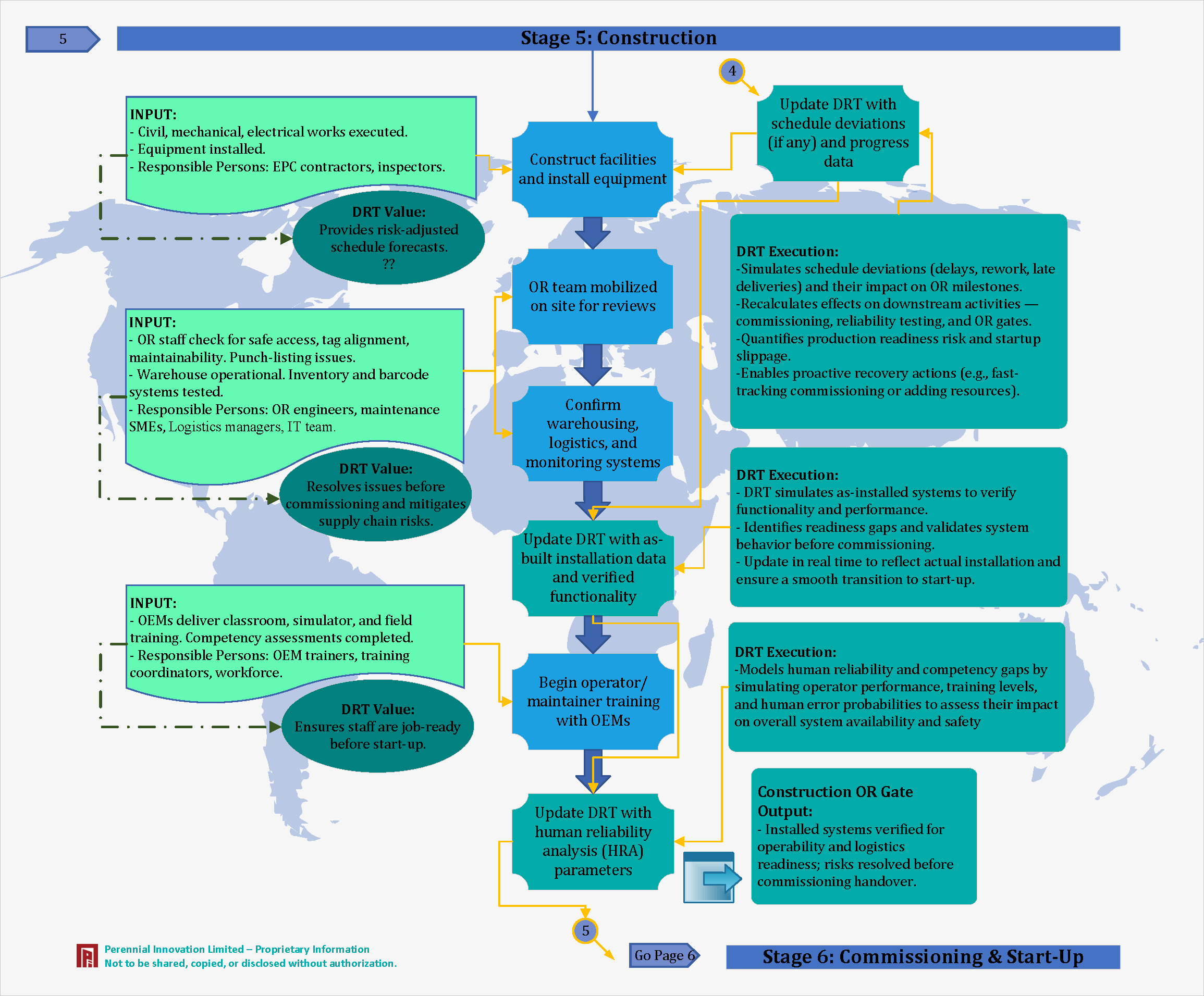
Stage 5: Construction

Stage 5: Construction Phase

What Happens

Facilities are constructed, and equipment is installed. OR staff check for maintainability and safe access.

Key Activities:
Civil, mechanical, electrical works executed
Equipment installation
OR staff check for safe access and maintainability
Warehouse operational with inventory systems
OEM training delivery (classroom, simulator, field)
Competency assessments

The Perennial Advantage (DRT Value)

Schedule Reliability

We provide risk-adjusted schedule forecasts, simulating delays and their impact on OR milestones.

As-Built Verification

DRT simulates as-installed systems to verify functionality and performance before commissioning.

Job-Ready Staff

We ensure staff are job-ready before start-up by modeling human reliability and competency gaps.

Construction OR Gate Output

Installed systems verified for operability and logistics readiness; risks resolved before commissioning handover.

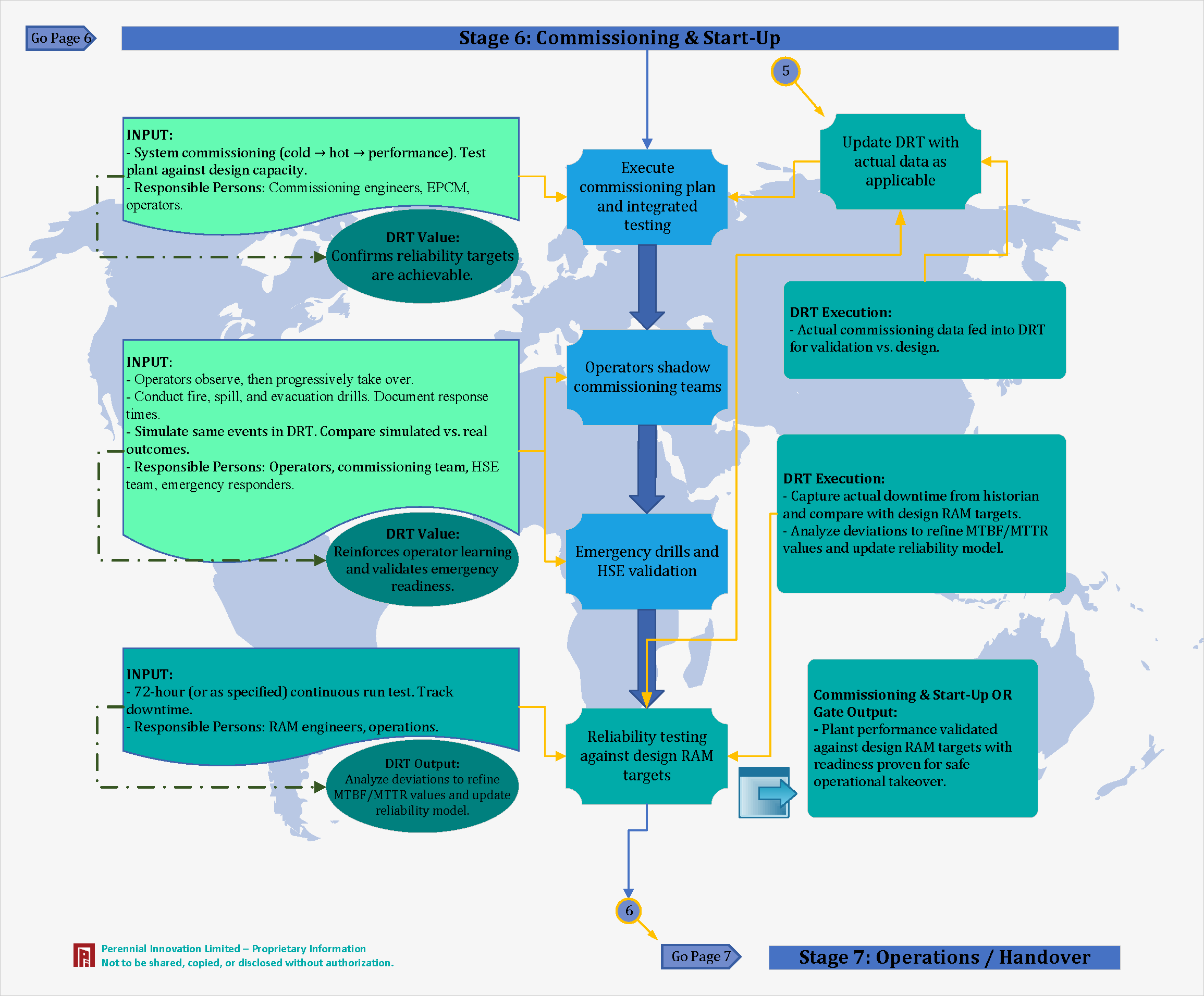
Stage 6: Commissioning & Start-Up

Stage 6: Commissioning & Start-Up Phase

What Happens

System commissioning (Cold → Hot → Performance). Reliability testing against design RAM targets.

Key Activities:
System commissioning and integrated testing
Operators shadow commissioning teams
Emergency drills and HSE validation
Conduct fire, spill, and evacuation drills
72-hour (or as specified) continuous run test
Track downtime and analyze deviations

The Perennial Advantage (DRT Value)

Target Confirmation

We confirm that reliability targets are achievable using actual commissioning data.

Real-Time Validation

Actual commissioning data fed into DRT for validation vs. design. Capture actual downtime and compare with targets.

Operator Readiness

We reinforce operator learning and validate emergency readiness by comparing simulated events vs. real outcomes.

Commissioning OR Gate Output

Plant performance validated against design RAM targets with readiness proven for safe operational takeover.

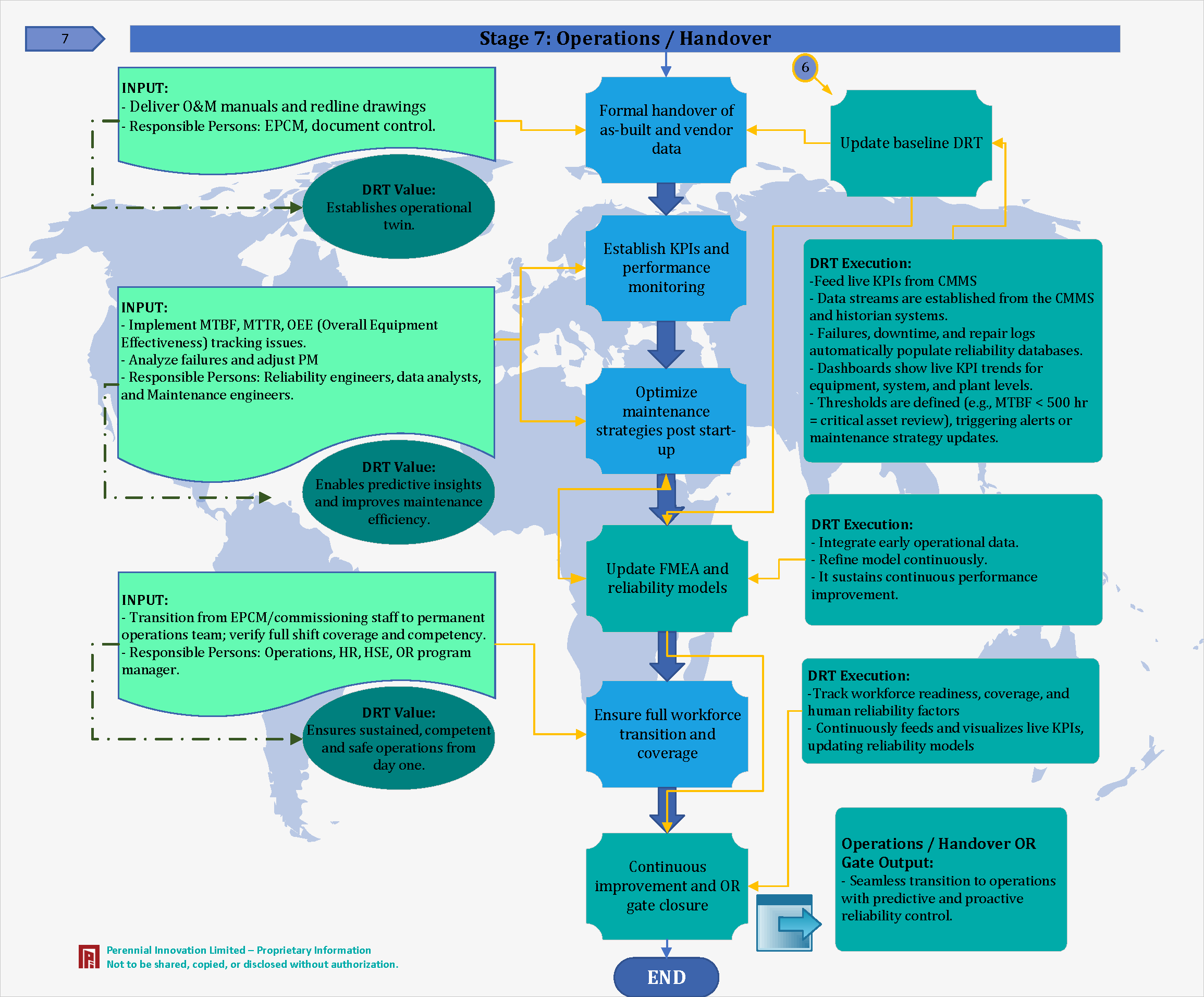
Stage 7: Operations / Handover

Stage 7: Operations / Handover Phase

What Happens

Formal handover of as-built data. Transition to permanent operations team.

Key Activities:
Deliver O&M manuals and redline drawings
Implement MTBF, MTTR, OEE tracking
Analyze failures and adjust PM
Transition from EPCM to permanent operations team
Verify full shift coverage and competency
Establish KPIs and performance monitoring

The Perennial Advantage (DRT Value)

Operational Twin

We establish an operational twin that enables predictive insights and improves maintenance efficiency.

Live KPI Integration

Feed live KPIs from CMMS. Data streams from historian systems populate reliability databases and dashboards automatically.

Continuous Improvement

Integrate early operational data, refine model continuously to sustain performance improvement.

Operations OR Gate Output

Seamless transition to operations with predictive and proactive reliability control.

Why RAM Analysis Matters

The Business Case

In asset-intensive industries, unplanned downtime can cost millions. Traditional engineering approaches often rely on conservative assumptions and over-specification, leading to:

  • Excessive Capital Costs: Over-engineering without quantified reliability targets
  • Unexpected Production Losses: Design gaps discovered during operations
  • Inefficient Maintenance Programs: Reactive strategies that increase lifecycle costs
  • Missed Performance Targets: Availability shortfalls impacting revenue
  • Regulatory Non-Compliance: Inability to demonstrate safety and reliability requirements

RAM analysis addresses these challenges by providing quantitative evidence that design configurations meet operational requirements before construction begins.

Core RAM Metrics Explained

Reliability

Definition: The probability that equipment will perform its intended function without failure over a specified period.

Key Metrics:

  • Mean Time Between Failures (MTBF)
  • Failure Rate (λ)
  • Reliability Function R(t)
  • Weibull Parameters

Availability

Definition: The proportion of time that equipment is capable of performing its intended function when required.

Key Metrics:

  • Operational Availability (Ao)
  • Production Availability (Ap)
  • Inherent Availability (Ai)
  • Achieved Availability (Aa)

Maintainability

Definition: The ease, speed, and cost with which maintenance can be performed to restore equipment function.

Key Metrics:

  • Mean Time To Repair (MTTR)
  • Mean Time To Restore
  • Maintenance Downtime Distribution
  • Task Complexity Analysis

RAM Analysis Methodology

01
Data Collection & System Definition

Establish the analytical foundation through comprehensive data gathering and system boundary definition. Review P&IDs, gather historical failure data, and define RAM targets.

02
Reliability Block Diagram (RBD) Development

Create logical representation of system reliability structure showing component interdependencies, redundancy configurations, and operational states.

03
Failure Data Analysis & Model Parametrization

Populate RAM models with statistically validated failure and repair parameters using historical data and industry databases.

04
RAM Simulation & Analysis

Execute Monte Carlo simulations (10,000+ iterations) to quantify system reliability, availability, and maintainability metrics.

05
Asset Criticality Assessment

Rank equipment based on contribution to production loss, enabling risk-based decision making and spare parts optimization.

06
Reporting & Recommendations

Communicate findings and provide actionable recommendations for design optimization and risk mitigation.

Industry Applications

Oil & Gas Sector

Upstream: Offshore platforms, subsea systems, Oil Sand, SAGD and onshore processing facilities.

Midstream: Pipeline systems, compressor stations, and gas processing plants.

Downstream: Refinery units, hydrogen plants, and sulfur recovery systems.

Mining Operations

Extraction: Underground equipment, open-pit hauling, conveyor networks, and crushing circuits.

Processing: Beneficiation facilities, concentrators, smelters, and tailings management.

Infrastructure: Power generation, water treatment, and material handling.

Power Generation

Thermal: Coal, gas, and biomass-fired generation facilities including turbines and generators.

Combined Cycle: Gas turbine generators and heat recovery steam generators.

Renewable: Wind farms, solar facilities, and battery storage systems.

Petrochemical & Chemical

Process Units: Ethylene crackers, polymerization reactors, and distillation columns.

Utilities: Steam systems, cooling water, compressed air, and nitrogen generation.

Pharmaceuticals: Cleanroom facilities, bioreactors, and purification systems.

Why Choose Perennial Innovation for RAM Analysis

Deep Technical Expertise

25+ years specialized experience, 50+ RAM studies completed. Expert proficiency in advanced simulation and modeling tools. Comprehensive understanding across diverse industries.

Comprehensive Service Offering

Integrated analysis approach combining FMEA, RBI, and lifecycle cost. Digital Risk Twin (DRT) framework. Multi-phase support from concept through operations.

Actionable Recommendations

Practical, implementable recommendations beyond reports. Risk-based prioritization focusing resources on greatest availability improvements. Implementation support available.

Client-Centric Approach

Collaborative methodology with project engineers and operations teams. Transparent communication for diverse audiences. Flexible engagement models scalable to client needs.

Getting Started with RAM Analysis

When to Initiate a RAM Study

Optimal Timing: During FEED phase for maximum design optimization value.

Decision Triggers:

  • New facility requiring availability validation
  • Capacity expansion evaluating production reliability
  • Chronic availability shortfalls
  • Regulatory reliability requirements
  • Financing contingent on availability assurance
  • Major equipment replacement decisions
Typical Project Timeline

Phase 1 - Planning: 1-2 weeks
Phase 2 - Modeling: 2-4 weeks
Phase 3 - Simulation: 1-2 weeks
Phase 4 - Reporting: 1-2 weeks

Total Duration: Typically 5-10 weeks for FEED-phase studies, scalable based on complexity.

ROI: Typical return of 5-100x on study investment through prevented failures and optimized designs.

Frequently Asked Questions

What's the difference between RAM analysis and traditional reliability engineering?

Traditional reliability engineering uses deterministic calculations and safety factors. RAM analysis employs probabilistic Monte Carlo simulation capturing full system behavior and providing quantitative availability predictions.

How accurate are RAM predictions?

Models using site-specific data typically predict availability within ±2-3%. Models using generic industry data have wider uncertainty (±5-10%) but still provide valuable design insights.

Can RAM analysis be applied to existing facilities?

Absolutely. Operational RAM studies identify reliability bottlenecks, optimize maintenance strategies, evaluate upgrades, and benchmark performance. Historical data produces highly accurate models.

What if historical failure data isn't available?

We utilize industry-standard databases (OREDA, IEEE 493, NPRD) containing reliability data for thousands of equipment types. Generic data adjusted for application context provides reasonable accuracy.

What's the typical ROI on a RAM study?

ROI varies but is typically 5-100x. A $75,000 study identifying $3M redundancy optimization or preventing $1M/year production losses delivers substantial value.